Coming soon @ 2026

MindGuard: Agentic VLM for Multimodal Threat Detection

Risk-Aware Agentic Reasoning with VLM for Physical and Mental Threat Detection Across Multimodal Signals

Sanaullah1, Han Byung-Kil1, Thorsten Jungeblut2, Alexandra Dmitrienko3, Hirotada Honda4, Dong-il Park1

1Research Institute of AI Robotics, Korea Institute of Machinery and Materials, Daejeon - South Korea,    2 Bielefeld University of Applied Sciences and Arts - Germany,    3University of Duisburg-Essen - Germany,    4 Toyo University, Tokyo - Japan

Paper (PDF) Code Test Cases (150 Cases)

Overview

What is MindGuard and why does it matter?

Physical AI systems operating in hospitals, schools, and public spaces face a dual safety challenge: they must recognize both verbal indicators of psychological crisis and visible signs of physical danger. Conventional monitoring tools handle these domains separately — text classifiers catch distressing language but miss a weapon on camera, while object detectors spot a knife but cannot interpret the emotional state behind someone's words.


MindGuard tackles this through a layered, agentic architecture that jointly processes language and visual streams. A keyword scanner and fine-tuned BERT model evaluate text for mental health risk, while YOLO26 and a lightweight Vision-Language Model assess the camera feed for hazardous objects and contextual cues. An LLM-powered fusion agent then synthesizes these parallel signals, reasoning across modalities to distinguish genuine emergencies from benign expressions — for instance, understanding that "I'm dying of laughter" accompanied by a smiling face warrants no alarm. Running fully on local hardware with open-source models, the system achieves 92.7% overall accuracy on a 150-scenario benchmark while maintaining a 1.6-second response time suitable for continuous, real-time operation.


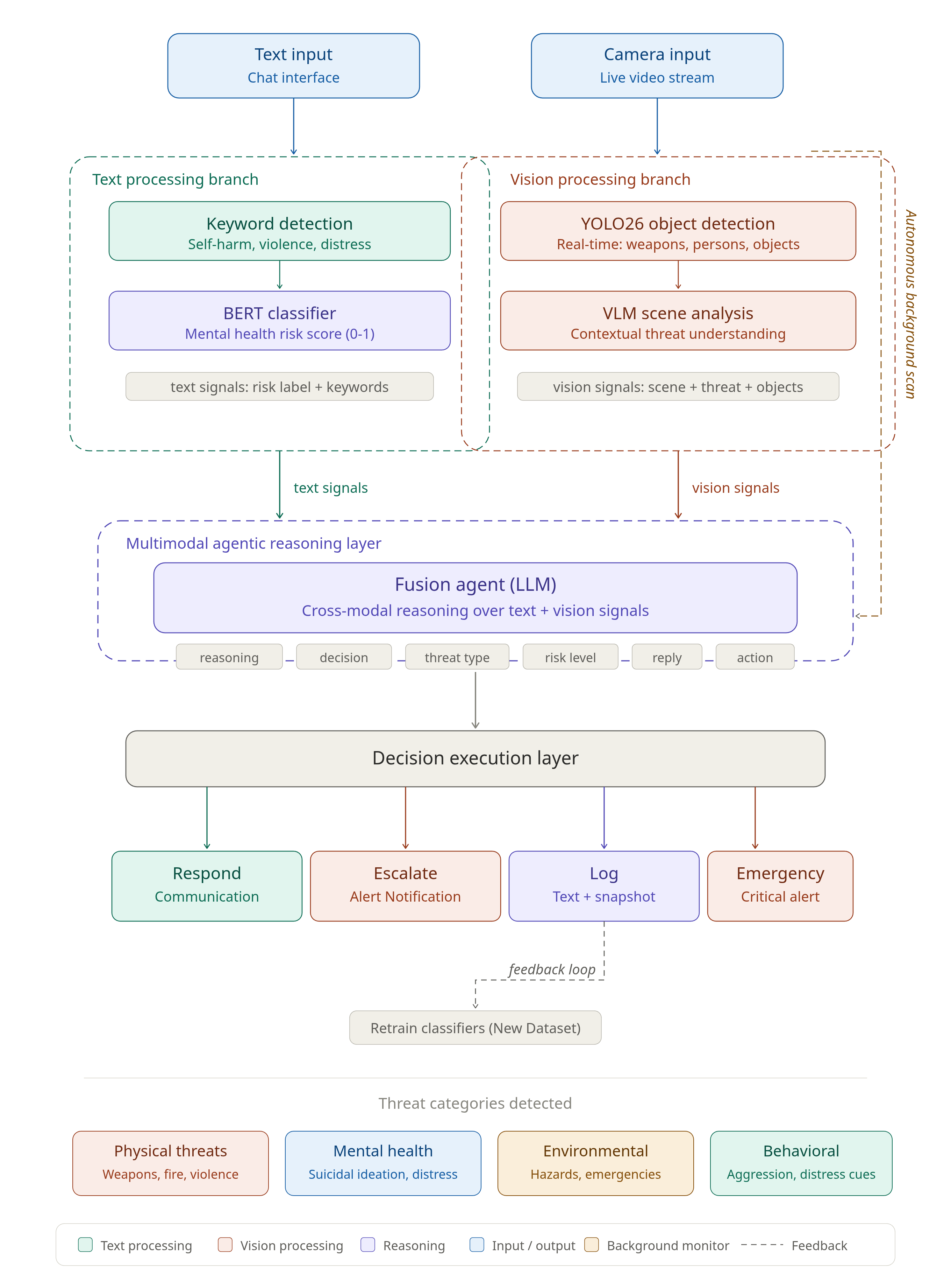
How It Works

A four-layer pipeline with parallel text and vision branches

Text Input
Camera
Keywords
BERT
YOLO26
VLM
Fusion Agent
Decision

The architecture splits incoming data into two parallel streams. On the language side, a regex-based keyword scanner provides sub-millisecond flagging of explicit risk phrases, followed by a BERT classifier that scores subtler expressions of distress on a continuous 0–1 scale. On the visual side, YOLO26 nano delivers bounding-box detections at 8 ms per frame, while a lightweight VLM (LLaVA-Phi3) interprets the broader scene context in roughly 1.3 seconds.


These four signal sets converge in the fusion agent — an LLM (Qwen2.5-3B) prompted to weigh conflicting evidence and select one of five escalation levels: Safe, Monitor, Respond, Alert, or Emergency. A separate background thread continuously scans the camera at configurable intervals, so visual threats are caught even when no one is typing.

MindGuard system architecture diagram

Figure 1. End-to-end architecture of the MindGuard pipeline.


Experimental Results

Evaluated on 150 curated scenarios across five threat categories

Detection Accuracy

We benchmark three configurations — text-only (keywords + BERT), vision-only (YOLO + VLM), and the complete MindGuard pipeline — to isolate the value of cross-modal reasoning.

Table 1. Detection accuracy (%) by scenario category.

CategorySamplesText-onlyVision-onlyMindGuard
Safe conversation4097.095.599.5
Mental health distress3086.00.088.3
Physical threat250.088.090.0
Combined threats2567.078.090.0
False positive rejection3070.074.092.3
Overall15068.267.992.7
Evaluation Results

Single-modal systems exhibit complementary blind spots: text analysis cannot perceive a weapon on screen (0% on physical threats), and vision cannot interpret language expressing suicidal ideation (0% on mental health). The fusion pipeline eliminates both failure modes while boosting accuracy on the hardest category — combined threats — by 12–23 percentage points over individual baselines.

False Positive Rates

Unnecessary escalations erode operator trust and render a monitoring system impractical. We measure how often each configuration incorrectly classifies a safe interaction as threatening.

Table 2. False positive rates (%). Lower is better.

Scenario TypeText-onlyVision-onlyMindGuard
Safe conversations3.04.50.5
Figurative language30.026.07.7
Combined FP rate14.613.73.6

Figurative expressions like "that joke killed me" or "I bombed the interview" trick keyword systems nearly a third of the time. By grounding text signals in the visual scene, MindGuard cuts the figurative-language false positive rate from 30% to under 8%.

Latency Profile

Each layer operates at a distinct speed tier, giving the system a natural fast-path for obvious cases and a deeper analysis path for ambiguous ones.

Keywords + BERT
11ms
YOLO26 nano
8ms
VLM (LLaVA-Phi3)
~1.3s
Fusion (Qwen2.5-3B)
~0.3s
Full pipeline
~1.6s end-to-end

Qualitative Examples

Real outputs from the system showing cross-modal reasoning in action

SAFE Figurative language correctly dismissed

Input: "This game is killing me, I can't beat this level"

The keyword scanner flags "killing me." BERT assigns moderate risk. Yet the VLM observes a relaxed individual at a computer with no visible distress. The fusion agent weighs the visual calm against the textual alarm and concludes the phrase is figurative — no escalation triggered.

Screenshot showing false positive rejection
MONITOR Silent visual threat caught without verbal cue

Input: "hello" — while a knife is in the camera frame

Text analysis finds nothing concerning. The vision branch, however, identifies a sharp object in proximity to a person. Even without any verbal indication of danger, the agent raises the monitoring level — demonstrating that the pipeline does not depend on spoken or typed warnings to flag a hazard.

Screenshot showing physical threat detection
EMERGENCY Both modalities confirm critical danger

Input: "I want to hurt someone right now" — with a knife visible on camera

Keywords and BERT both signal violence; simultaneously, the VLM detects a weapon being held. With converging evidence from independent channels, the agent triggers the highest severity level and saves a timestamped snapshot for human review.

Screenshot showing combined threat emergency


Code & Resources

Everything needed to run and extend MindGuard

The repository contains the full multimodal pipeline, the browser-based monitoring dashboard, the automated evaluation framework, and all 150 curated test scenarios. Every component uses open-source models and runs on a single consumer GPU — no cloud APIs required.

Models Used

ComponentModelSizeRole
Text classifierFine-tuned BERT~400 MBMental health risk scoring
Object detectorYOLO26 nano~5 MBReal-time weapon and person detection
Scene analyzerLLaVA-Phi32.2 GBContextual visual understanding
Fusion agentQwen2.5-3B1.9 GBCross-modal reasoning and decision
GitHub Repository

Citation

If you find this work useful, please cite our paper

@inproceedings{mindguard2026, title={MindGuard: Risk-Aware Agentic Reasoning with VLM for Physical and Mental Threat Detection Across Multimodal Signals}, author={[Sanaullah]}, booktitle={coming}, year={2026}, url={https://github.com/Rao-Sanaullah/MindGuard/tree/main} }